
ยินดีต้อนรับสู่ สถาบันวิจัยแสงซินโครตรอน (องค์การมหาชน)
ห้องปฏิบัติการแสงสยาม (Siam Photon Laboratory) เป็นห้องปฏิบัติการแห่งชาติ ซึ่งเปิดให้บริการแสงซินโครตรอน และเครื่องมือที่ติดตั้ง ณ ห้องปฏิบัติการแสงสยาม แก่นักวิจัยจากหน่วยงานภาครัฐ/สถาบันการศึกษา และหน่วยงานภาคเอกชน โดยงานวิจัยที่เข้าใช้บริการแบ่งเป็น 3 ประเภท คือ
1. งานวิจัยทั่วไป (General research) ซึ่งผู้ทำการวิจัยเปิดเผยงานวิจัย และมุ่งเปิดเผยผลงานสู่สาธารณะ เช่น โดยการตีพิมพ์ผลงานวิจัยในวารสารวิจัยต่างๆ
2. งานวิจัยเพื่อการค้า (Proprietary research) ซึ่งผู้ทำการวิจัยปิดงานวิจัยเป็นความลับ และมุ่งหวังผลทางธุรกิจ
3. งานวิจัยลับ (Classified research) ซึ่งเป็นงานวิจัยที่เกี่ยวข้องกับความลับทางราชการหรือความมั่นคง
โดยนักวิจัย และผู้สนใจขอใช้บริการ จะต้องส่งข้อเสนอโครงการทางเว็บไซต์ www.slri.or.th ได้ตลอดทั้งปี เพื่อให้คณะกรรมการผู้ทรงคุณวุฒิของทางสถาบันฯ ประเมินโครงการก่อนการเข้าใช้บริการทุกครั้ง
ส่วนงานบริการผู้ใช้ จะเป็นผู้ดำเนินการประสานงานแจ้งผู้ใช้บริการเรื่องผลการประเมินโครงการและผลการจัดสรรเวลาการเข้าใช้ (กรณีที่โครงการของท่านผ่านการประเมิน)
สำหรับผู้ใช้บริการทั่วไป กรุณาเข้าไปที่ ขอใช้แสง และกรณีเป็นผู้ใช้บริการใหม่ กรุณาลงทะเบียนก่อนขอใช้แสง /หรือเป็นสมาชิกอยู่แล้วกรุณากรอก log in และ password เพื่อยื่นข้อเสนอโครงการผ่านทางเว็บไซต์สถาบันฯ ได้ตลอดทั้งปี
ผู้สนใจใช้บริการควรศึกษาเทคนิคที่ให้บริการที่ห้องปฏิบัติการแสงสยาม เพื่อให้มั่นใจว่าสามารถประยุกต์ใช้เทคนิคนั้นๆ ในงานวิจัยที่เสนอได้ โดยท่านสามารถศึกษารายละเอียดข้อมูลทางเทคนิคของระบบลำเลียงแสงได้ในหน้าเว็บของแต่ละระบบลำเลียงแสง
ข้อเสนอโครงการจะถูกพิจารณาคุณค่า (merit) ของงานวิจัย โดยคณะกรรมการผู้ทรงคุณวุฒิของทางสถาบันฯ เมื่อโครงการของท่านผ่านการพิจารณาแล้ว ท่านสามารถเข้าใช้บริการแสงซินโครตรอนโดยไม่เสียค่าใช้จ่ายใดๆ หากมีข้อซักถามหรือต้องการรายละเอียดเพิ่มเติม กรุณาติดต่อ
ส่วนบริการผู้ใช้ ฝ่ายกลยุทธ์และพัฒนาธุรกิจองค์กร
โทรศัพท์: 0 4421 7040 ต่อ 1602-1605
โทรสาร: 0 4421 7047
อีเมล์: This email address is being protected from spambots. You need JavaScript enabled to view it.
สำหรับผู้สนใจใช้บริการแสงซินโครตรอน/เครื่องมือห้องปฏิบัติการสนับสนุน/งานบริการทางเทคนิคและวิศวกรรม และอื่นๆ เพื่องานวิจัยเพื่อการค้า/กลุ่มอุตสาหกรรม (Industrial projects) หากมีข้อซักถามหรือต้องการรายละเอียดเพิ่มเติม สามารถเข้าไปดูได้ที่เว็บไซต์ ภาคอุตสาหกรรม (http://www.slri.or.th/bds/) กรุณาติดต่อ
ส่วนพัฒนาธุรกิจ ฝ่ายกลยุทธ์และพัฒนาธุรกิจองค์กร
Center 0-4421-6666
โทรศัพท์: 0 4421 7040 ต่อ 1607-1609, 1612-1613
โทรสาร: 0 4421 7047
อีเมล์: This email address is being protected from spambots. You need JavaScript enabled to view it.
เว็บไซต์: http://www.slri.or.th/bds/
หรือสามารถติดต่อขอข้อมูลเพิ่มเติมจากทีมวิจัยของแต่ละระบบลำเลียงแสง ดังนี้
คู่มือการให้บริการแสงซินโครตรอน ณ ห้องปฏิบัติการแสงสยาม
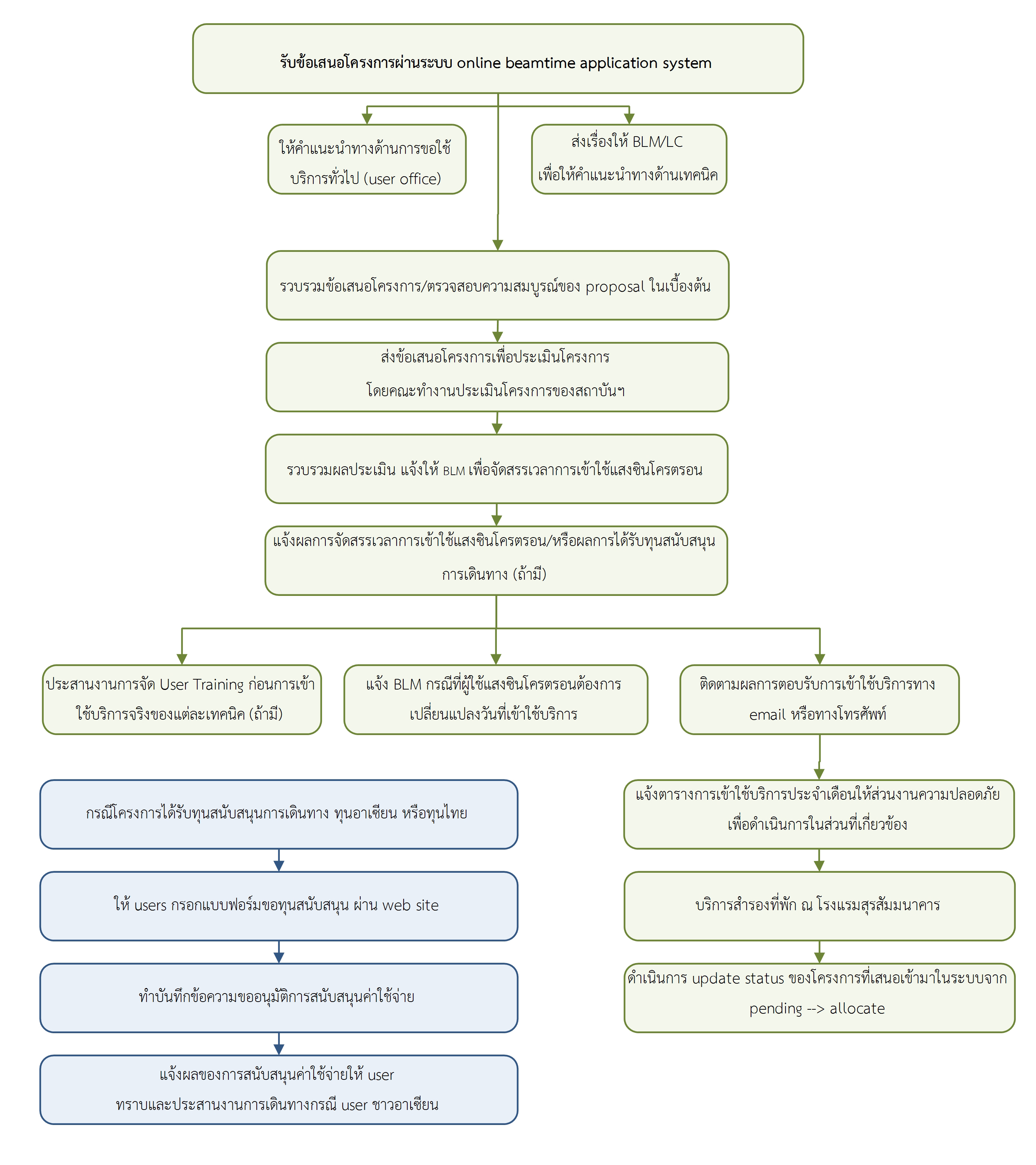
ส่วนบริการผู้ใช้ มีภารกิจหลักในการประสานงานระหว่างผู้ใช้แสงซินโครตรอนและนักวิทยาศาสตร์ภายในสถาบันฯ เพื่ออำนวยความสะดวกในการขอใช้ระบบลำเลียงแสงซินโครตรอน และเทคนิคที่ติดตั้ง ณ ห้องปฏิบัติการแสงสยาม โดยมีกระบวนการหลัก 3 ประการในการให้บริการแสงซินโครตรอน โดยสังเขป ดังนี้

กระบวนการก่อนทำการทดลอง

เข้าทำการทดลอง ณ สถาบันฯ

หลังทำการทดลอง

ส่วนบริการผู้ใช้ ฝ่ายกลยุทธ์และพัฒนาธุรกิจองค์กร